网站首页
关于我们
园区简介
组织架构
园区文化
理念宗旨
服务平台
园区风貌
创业苗圃
创业孵化区
加速孵化区
功能区
服务区
园区景观
新闻动态
园区新闻
园区公告
园区企业
苗圃企业
孵化企业
加速孵化企业
服务平台
入驻指南
十大服务平台
创业政策
国家政策
省市政策
地区政策
联系我们
联系方式
访客留言
新闻动态 News
园区新闻
园区公告
你的位置:
首页
>
新闻动态
>
园区公告
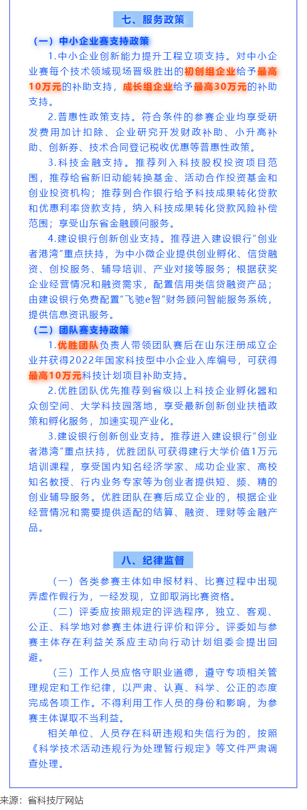
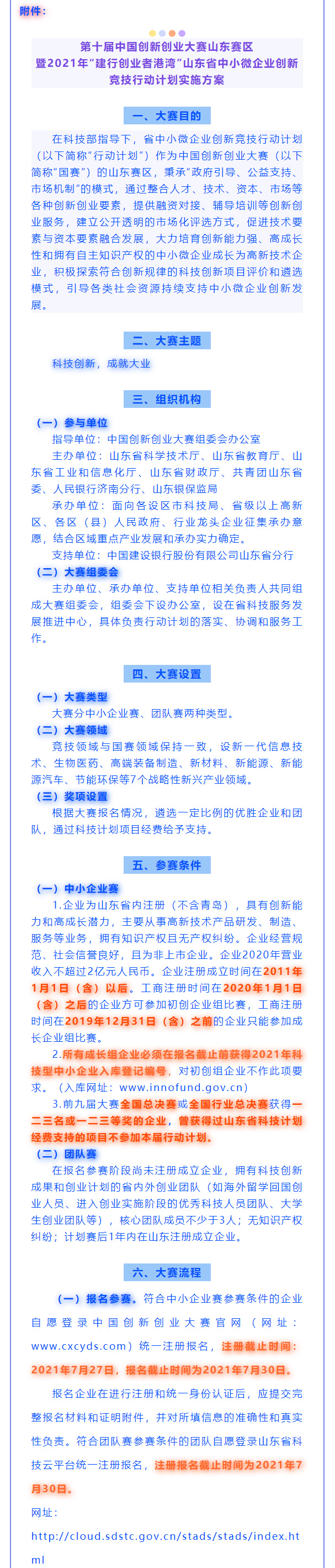
2021年山东省中小微企业创新竞技行动计划实施方案印发
2021-07-26 15:59:16 点击:
上一篇:
【政策解读·7月26日】试用期是劳动合同的必备条款吗?
2021/7/26
下一篇:
2021年山东小微企业扶持政策及税收补贴政策
2021/7/26